從總經到企業一站呈現 D&B GlobalView

數位轉型變局中,先思考什麼是「對的事」?

其一,是這件事是不是能提高企業在變局中「活下去」的可能性。所謂「活下去」,是因為商業發展史上只要出現「更合理」的新模式,滿足同一顧客需求的傳統作法便很容易被取代。不明大局的企業,常常跟著熟悉的模式興起而壯大,但也隨著熟悉模式的沒落而衰亡。因此,轉型中所謂「做對的事」,第一要義便是做能讓企業活下來的事。

 

其二,是這件事有沒有任何顧客端或企業能耐端的累積意義。無論資源多寡,企業如果做的是放煙火一般,沒有前後脈絡,也沒有能耐累積意義的事,就算當下炒作得沸沸揚揚,到頭來還是沒法帶來什麼有意義的改變。這樣的事,當然便不是「對的事」。數位的發展,如未來我們會討論到的各種例子,常是層層累積的結果。有了前一層發展,才有下一層發展的可能。

 

其三,則是這件事符不符合企業的價值觀。價值觀是企業文化的重要構成元素,由創始者奠基,隨著企業長時間的存在而沉澱累積。在數位轉型的過程中,企業隱含的價值觀常會決定企業是「看短」還是「看長」。而因為轉型的落實,需要企業經營上各面向經驗與能耐的累積,而相關的累積則需要耐心、費時地鍛鍊,所以只看重短線的企業,在變局中就較難企求能轉型成功,長期存活而不被淘汰的機率也因此較低。

各行業的轉型重點

數位轉型在不同市場領域有其共通的主軸,同時也有從這共通主軸上衍生出的不同發展樣態。共通的主軸,在於需要有連結數據能耐與創意的修練。

對於許多企業而言,數位轉型的重中之重,便是針對這些該有但缺乏的修練,急起「補課」。

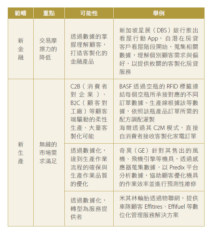
至於「補課」之後,圍繞著顧客經營主旨所進行的數位轉型,則如表1-2 所示。零售領域中的轉型重點,在於「整個顧客」、「全顧客」的虛實整合服務。金融領域,無論談普惠金融、場景金融或是智能金融,轉型的重點都在降低各類相關交易的摩擦力(即經濟學上的「交易成本」)。而在製造領域,數位轉型則以市場需求的無縫滿足為重點。至於媒體端的數位轉型,則著重以多元溝通型態有效地經營分眾。

本文內容節選自商周出版《數位轉型全攻略:虛實整合的WHAT,WHY與HOW》
TOP